根据教育部、陕西省教育考试院有关文件精神及学校相关规定,在确保公平性、科学性的基础上,结合学院实际,经学院研究生招生领导小组审定,制定本细则。
一、 接收调剂专业

二、 调剂方式
我院接收的调剂考生(含报考“退役大学生士兵”专项计划与普通计划之间调剂的考生等)均须通过教育部全国硕士生招生复试调剂服务系统(以下简称“调剂服务系统”)进行。
三、 调剂基本要求
1.初试成绩符合学校划定的复试分数线。
2.符合我校招生简章规定的报考条件。
3.调入专业应与第一志愿报考专业相同相近,且在同一学科门类范围内。
4.初试科目与调入专业初试科目相同相近,其中初试全国统一命题科目应与调入专业全国统一命题科目相同相近。
5.初试科目中含统考数学的专业,不接收未统考数学的考生调剂;初试科目中含统考英语科目的专业,不接收其他语种考生调剂。
6.第一志愿报考工商管理、公共管理、会计、旅游管理、图书情报、工程管理、审计专业学位硕士的考生,在满足调入专业报考条件,且初试成绩同时符合调出专业和调入专业在调入地区的全国初试成绩基本要求的基础上,可申请相互调剂,但不得调入其他专业;其他专业考生也不得调入以上专业。
四、 调剂遴选规则
对于申请调剂我院各专业的考生,将根据申请调剂专业对应设置复试遴选规则。
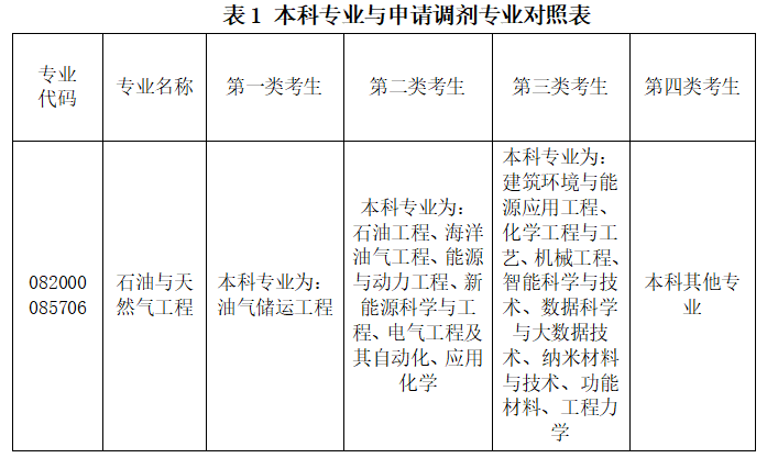
1.石油与天然气工程(专业代码082000、085706)
申请调剂石油与天然气工程的考生,学院将对照考生本科专业(表1),按照优先级顺序遴选调剂复试考生,同一优先级内的考生按照初试总分由高到低遴选进入复试。

注:上表中所列本科专业以《普通高等学校本科专业目录(2022年版)》为准。
调剂次数视调剂生源情况而定:
第一批次调剂:接收第一和第二类考生,优先接收第一类考生;
第二批次调剂:接收第一至第三类考生,优先级顺序依次为第一类考生、第二类考生、第三类考生;
第三批次调剂:接收所有符合条件考生,优先级顺序依次为第一类考生、第二类考生、第三类考生、第四类考生。
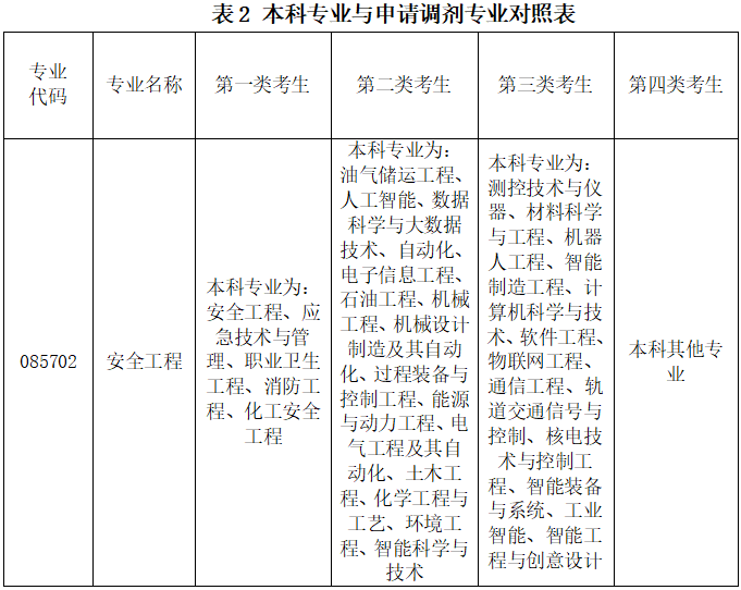
2.安全工程(专业代码085702)
申请调剂安全工程的考生,学院将对照考生本科专业(表2),按照优先级顺序遴选调剂复试考生,同一优先级内的考生按照初试总分由高到低遴选进入复试。
注:上表中所列本科专业以《普通高等学校本科专业目录(2022年版)》为准。
调剂次数视调剂生源情况而定:
第一批次调剂:接收第一类考生;
第二批次调剂:接收第一和第二类考生,优先级顺序依次为第一类考生、第二类考生;
第三批次调剂:接收所有符合条件考生,优先级顺序依次为第一类考生、第二类考生、第三类考生、第四类考生。
3.土木工程(专业代码085901)
申请调剂土木工程的考生,学院将对照考生本科专业(表3),按照优先级顺序遴选调剂复试考生,同一优先级内的考生按照初试总分由高到低遴选进入复试。
第一优先级:本科专业与申请调剂专业对应相同;
第二优先级:本科专业与申请调剂专业对应相近;
其他考生按照初试成绩由高到低择优遴选进入复试。
注:上表中所列本科专业以《普通高等学校本科专业目录(2022年版)》为准。
4.管理科学与工程(专业代码120100)
申请调剂管理科学与工程的考生,优先接收本科专业为管理学类专业(专业代码前两位为12)的考生,按照初试成绩由高到低择优遴选进入复试。
5.项目管理(专业代码125602)
申请调剂项目管理的考生,学院不设置优先级,所有考生按照初试成绩由高到低择优遴选进入复试。
五、 调剂工作程序
1.学校在调剂服务系统设置调剂专业、初试成绩要求及拟调剂计划。调剂系统每次开放时间不低于12小时。考生调剂志愿锁定时间为24小时。锁定时间结束后,如学院未明确受理意见,系统自动解除锁定,考生可继续填报其他志愿。
2.考生在规定时间内登录调剂服务系统填报我校志愿。
3.学院及时登录调剂服务系统,根据调剂名额和调剂细则,择优遴选拟复试考生。
4.研究生院对学院提交的拟复试考生进行审核,学院通过调剂服务系统向审核合格的考生发送复试通知,并在本单位网站公示复试考生名单。
5.考生须及时登录调剂服务系统接收复试通知。
6.学院组织考生复试,确定拟录取名单,报研究生院审核后,通过调剂服务系统向拟录取考生发送待录取通知,并在本单位网站公示拟录取考生名单。
7.考生须在6小时内登录调剂服务系统确认待录取通知。
六、 其它
调剂考生复试、体检、录取、申诉以及信息公开和监督等事宜参照《西安石油大学管道工程学院2026年硕士研究生复试录取工作实施细则》执行。
七、 联系方式
咨询电话:029-88382986 王老师
咨询QQ群:813132877(以QQ群为主)
西安石油大学管道工程学院
2026年4月3日